注册会计师
考试动态
/
备考指导
/
试题中心
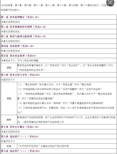
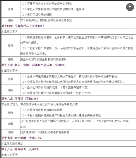
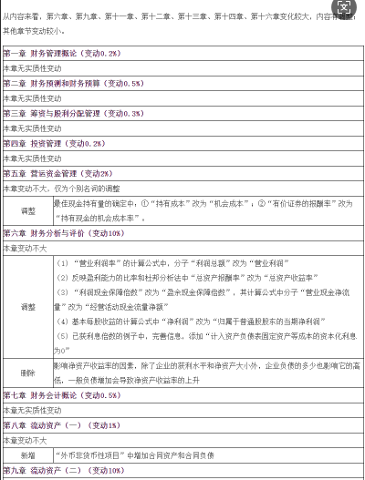
《财务与会计》2025税务师教材变化率达12%
2024-05-31 16:56:04 | 来源: 卓聚乐学 编辑: 小源 60

税法一

税法二

务与

相关法律

实务

2025年税务师教材正式出炉!《财务与会计》在今年的修订中带来了哪些重要变动?为了帮助您迅速把握新版教材的精髓,卓聚乐学老师已精心完成了新旧版本的对比解读快来看看吧

 

《财务与会计》2025年教材变动

 

声明:本文卓聚乐学原创佳作,转载请注明来源于聚乐学

2025年税务师基础精讲课程现已正式上线!我们的资深教师将为您深度剖析教材内容,精准提炼知识要点,助您轻松掌握学习精髓。

打印
评论
最多输入500字
验证码:
相关资讯