注册会计师
考试动态
/
备考指导
/
试题中心
《税法二》2025年税务师教材变化率达35%!
2024-05-31 16:54:06 | 来源: 卓聚乐学 编辑: 小源 74

税法一

财务与会计

相关法律

实务

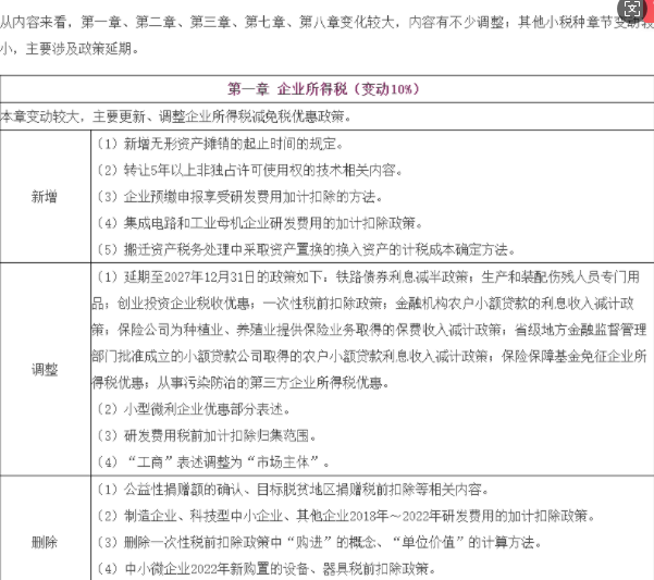
2025年税务师教材全新发布,今年的《税法二》教材究竟有哪些变动呢?为了帮助考生们快速了解新教材,卓聚乐学老师已经精心完成了新旧版本的对比分析。别错过这个宝贵的学习机会,一探究竟吧!

 

《税法二》2025税务师教材变化率

 

声明:本文卓聚乐学原创佳作,转载请注明来源于卓聚乐学

2025年税务师基础精讲课程现已正式上线!我们的资深教师将为您深度剖析教材内容,精准提炼知识要点,助您轻松掌握学习精髓。

打印
评论
最多输入500字
验证码:
相关资讯