注册会计师
考试动态
/
备考指导
/
试题中心
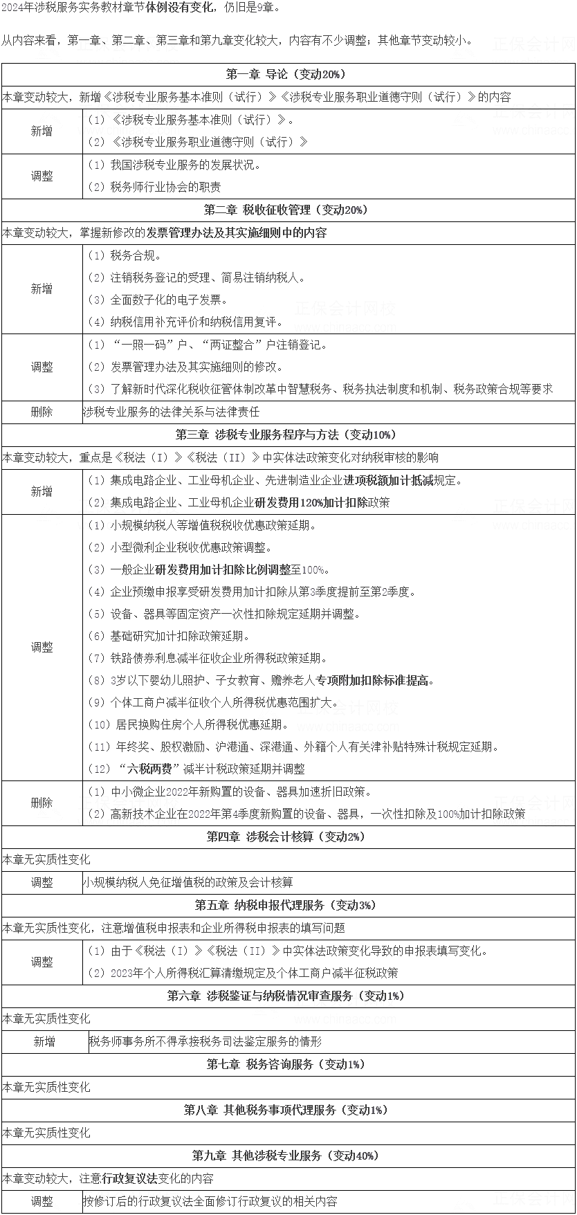
《涉税服务实务》2025年税务师教材变化率达30%
2024-05-31 17:00:28 | 来源: 卓聚乐学 编辑: 小源 48

税法一

税法二

财务与会计

相关法律

实务

2025年税务师教材火热出炉!《涉税服务实务》在今年的修订中又有哪些新变化呢?卓聚乐学老师已经对新旧版本进行了详尽的对比解读,助考生们更精准地把握考试要点。机会难得,快来看看吧!

 

《涉税服务实务》2025税务师教材变化

2025年年税务师基础精讲课程现已正式上线!我们的资深教师将为您深度剖析教材内容,精准提炼知识要点,助您轻松掌握学习精髓。

打印
评论
最多输入500字
验证码:
相关资讯